2026年3月,初等教育学院举办“AI赋能·规划未来”生涯规划主题活动,旨在引导学生借助人工智能工具,科学精准制定成长路径,明晰职业发展方向。
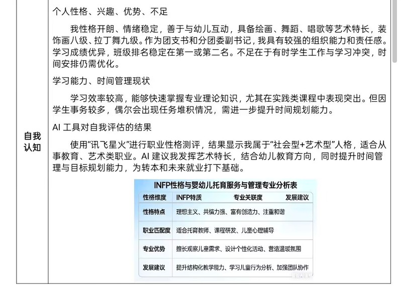
活动开展期间,参赛学子们巧用DeepSeek、讯飞星火、豆包等AI平台,完成人格测评、职业匹配分析,为生涯规划提供依据。依托MBTI人格特质分析理论,有的参赛者锚定“有温度的小学教育者”发展方向,将教育初心与学科教学深度融合;有的参赛者结合“社会型+艺术型”人格特点,规划“艺术素养+幼儿教育”融合发展路径。借助AI工具的深度分析与专业建议,同学们跳出传统规划思维,将抽象的职业理想转化为具体、可行的职业规划,从学业提升、能力培养、实践锻炼等多维度制定学习目标,细化核心任务。同时针对教师资格证考试、学业与学生工作平衡、时间管理等问题做好全面风险预判,并运用AI智能分析制定科学有效的应对策略。经评审,最终评选出一等奖5名,二等奖10名,三等奖15名。
此次生涯规划主题活动,不仅为同学们提供了展现扎实专业素养的平台,帮助大家进一步明晰职业发展方向,提升自主规划与科学决策能力,更彰显出学院紧跟时代步伐,积极引导青年学子运用现代科技赋能个人成长与职业发展的责任担当。未来,初等教育学院将持续加强学生生涯规划指导,以智慧引领服务,助力青年学生锚定发展目标、夯实专业根基,在成长成才的道路上稳步前行、行稳致远。

